二年级上册数学知识学习认识人民币练习题1

第1页 / 共3页

第2页 / 共3页

第3页 / 共3页
已完成全部阅读,共3
二年级上册数学知识学习认识人民币练习题1-新网知识库
二年级上册数学知识学习认识人民币练习题1
此内容为付费资源,请付费后查看
12
立即购买
您当前未登录!建议登陆后购买,可保存购买订单
付费资源
© 版权声明
THE END
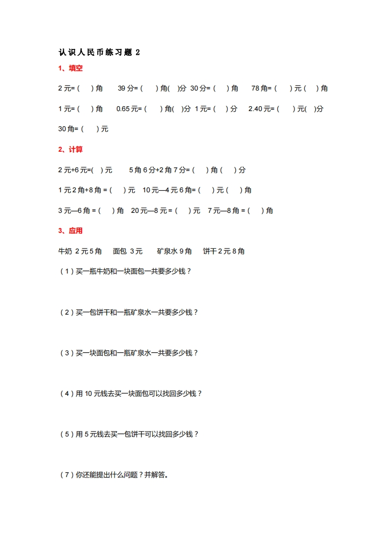
认识人民币练习题11、填空。(1)人民币的单位有()、()、()。(2)一张2角可以换()张1角。(3)一张5角可以换()张1角,还可以换()张2角和()张1角。(4)10元可以换()1元,可以换()2元,可以换()张5元。2、各种人民币的认识86.00元()元()角15.90元=()元()角0.05元=()分12.50元()元()角0.25元()角()分1.50元=()元()角54.32元=()元()角()分100.55元()元()角()分3、元角分单位的换算1元()角3元4角=()角4元5角()角1角=()分3角5分=()分84角=()元()角47角=()分5元6角=()角
喜欢就支持一下吧
点赞9 分享
评论 抢沙发

请登录后发表评论

    暂无评论内容