二年级上册数学错中求解——小马虎解题

第1页 / 共2页

第2页 / 共2页
已完成全部阅读,共2
二年级上册数学错中求解——小马虎解题-新网知识库
二年级上册数学错中求解——小马虎解题
此内容为付费资源,请付费后查看
12
立即购买
您当前未登录!建议登陆后购买,可保存购买订单
付费资源
© 版权声明
THE END
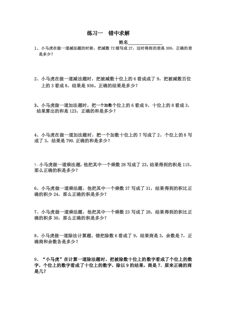
练习一错中求解姓名1、小马虎在做一道减法题的时候,把减数72错写成27,这时得到的差是309,正确的差是多少?2、小马虎在做一道减法题时,把被减数十位上的6看成成了9,把被减数百位上的3看成8,结果是936。正确的结果是多少?3、小马虎做一道加法题时,把一个加数个位上的6看成9,十位上的8看成3,结果算出的和是123,正确的和是多少?4、小马虎在做一道加法题时,把一个加数十位上的7写成了2,个位上的8写成了3,结果是790.正确的和是多少?5、小马虎做一道乘法题,他把其中一个乘数28写成了23,结果得到的积是115,那么正确的积是多少?6、小马虎做一道乘法题,他把其中一个乘数37写成了31,结果得到的积比正确的积少24,那么正确的积是多少?7、小马虎做一道乘法题,他把其中一个乘数23写成了28,结果得到的积比正确的积多30,那么正确的积是多少?8、小马虎做一道除法计算题,错把除数6看成了9,结果商是3,余数是7,正确商和余数各是多少?9、“小马虎”在计算一道除法题时,把被除数十位上的数字看成了个位上的数字,个位上的数字看成了十位上的数字,除以9的结果,商是7.原来正确的商是几?
喜欢就支持一下吧
点赞9 分享
评论 抢沙发

请登录后发表评论

    暂无评论内容