

第1页 / 共4页

第2页 / 共4页

第3页 / 共4页
试读已结束,还剩1页,您可下载完整版后进行离线阅读
房屋装修工程施工合同协议条款此内容为付费资源,请付费后查看
会员服务免费
付费资源
© 版权声明
文章版权归作者所有,未经允许请勿转载。
THE END
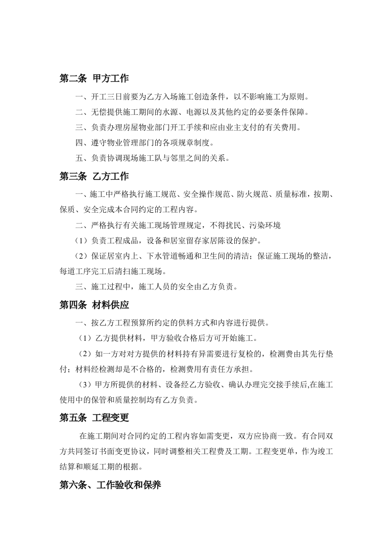
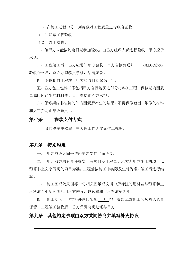
房屋装修工程施工合同协议条款发包方(以下简称甲方):联系电话:承包方(以下简称乙方):联系电话依照《中华人民共和国合同法》及其它有关法律,法规的规定,甲、乙双方在平等、自愿、协商一致的基础上,就乙方承包甲方的家庭居室装饰装修工程(以下简称工程)的有关事宜,达成如下协议:第一条工程概况一、工程名称(地址):二、工程装饰装修面积:三、工程户型:四、施工内容:详见本合同附件(一):预算表及有关设计方案、施工图纸。五、承包方式:乙方包工并部分包料,甲方提供其余部分材料六、工期:开工日期:XX年XX月XX日竣工日期:XX年XX月XX日总工期限:XX天七、合同总款:本合同工程造价为(人民币)金额大写(人民币):
暂无评论内容