

第1页 / 共4页

第2页 / 共4页

第3页 / 共4页
试读已结束,还剩1页,您可下载完整版后进行离线阅读
房屋装修合同样本此内容为付费资源,请付费后查看
会员服务免费
付费资源
© 版权声明
文章版权归作者所有,未经允许请勿转载。
THE END
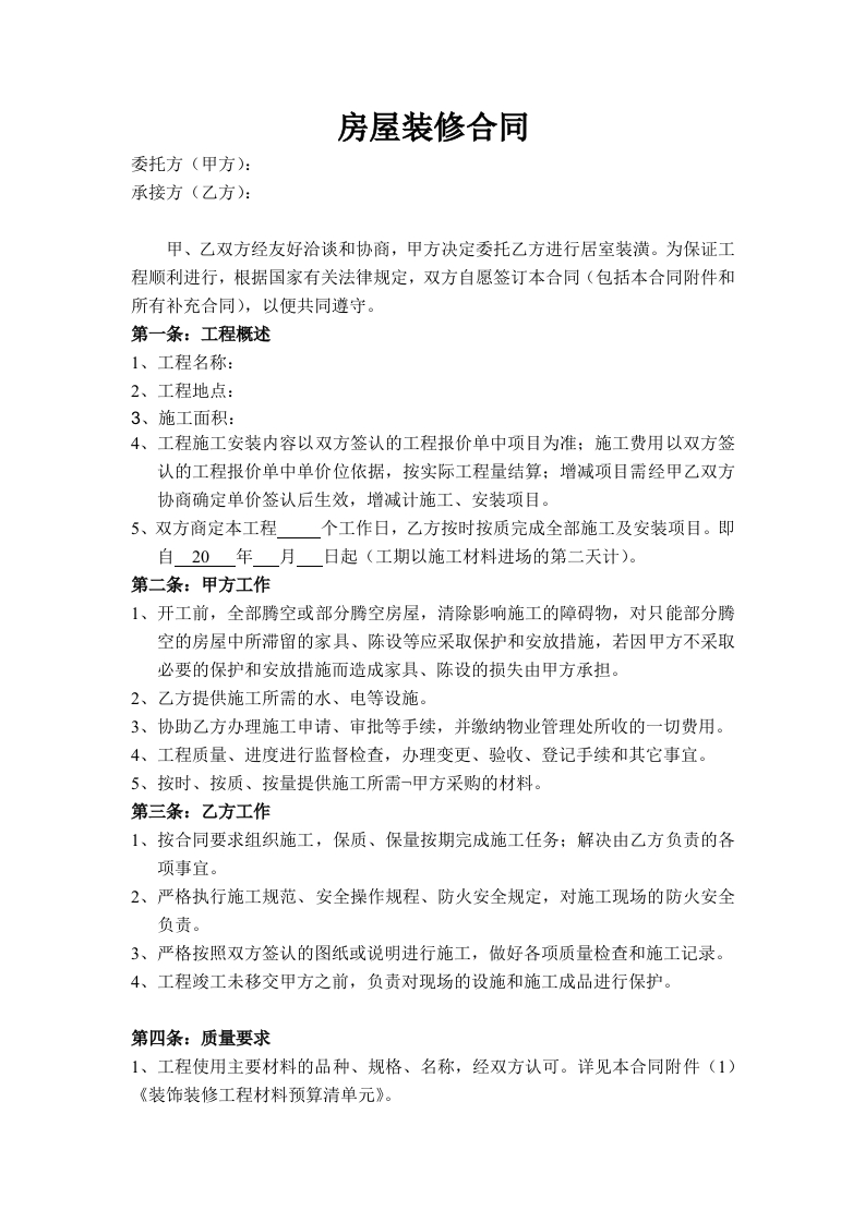
房屋装修合同委托方(甲方):承接方(乙方):甲、乙双方经友好洽谈和协商,甲方决定委托乙方进行居室装潢。为保证工程顺利进行,根据国家有关法律规定,双方自愿签订本合同(包括本合同附件和所有补充合同),以便共同遵守。第一条:工程概述1、工程名称:2、工程地点:3、施工面积:4、工程施工安装内容以双方签认的工程报价单中项目为准:施工费用以双方签认的工程报价单中单价位依据,按实际工程量结算:增减项目需经甲乙双方协商确定单价签认后生效,增减计施工、安装项目。5、双方商定本工程个工作日,乙方按时按质完成全部施工及安装项目。即自20年月日起(工期以施工材料进场的第二天计)。第二条:甲方工作1、开工前,全部腾空或部分腾空房屋,清除影响施工的障碍物,对只能部分腾空的房屋中所滞留的家具、陈设等应采取保护和安放措施,若因甲方不采取必要的保护和安放措施而造成家具、陈设的损失由甲方承担。2、乙方提供施工所需的水、电等设施。3、协助乙方办理施工申请、审批等手续,并缴纳物业管理处所收的一切费用。4、工程质量、进度进行监督检查,办理变更、验收、登记手续和其它事宜。5、按时、按质、按量提供施工所需一甲方采购的材料。第三条:乙方工作1、按合同要求组织施工,保质、保量按期完成施工任务:解决由乙方负责的各项事宜。2、严格执行施工规范、安全操作规程、防火安全规定,对施工现场的防火安全负责。3、严格按照双方签认的图纸或说明进行施工,做好各项质量检查和施工记录。4、工程竣工未移交甲方之前,负责对现场的设施和施工成品进行保护。第四条:质量要求1、工程使用主要材料的品种、规格、名称,经双方认可。详见本合同附件(1)《装饰装修工程材料预算清单元》。
暂无评论内容