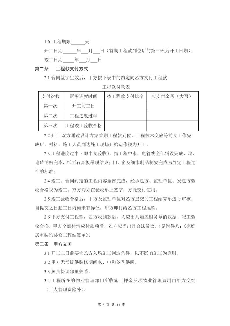
1家庭居室装饰装修工程施工合同xmtt8811个月前发布关注私信0.12MB15页04514 第1页 / 共15页 第2页 / 共15页 第3页 / 共15页 试读已结束,还剩12页,您可下载完整版后进行离线阅读 1家庭居室装饰装修工程施工合同此内容为付费资源,请付费后查看¥1¥2会员服务免费立即购买您当前未登录!建议登陆后购买,可保存购买订单付费资源© 版权声明文章版权归作者所有,未经允许请勿转载。THE END装修合同 文本预览 X市家庭居室装饰装修施工合同委托方(甲方):承包方(乙方):合同编号:第1页共15页 查看更多 收起部分 喜欢就支持一下吧点赞14 分享QQ空间微博QQ好友海报分享复制链接收藏
暂无评论内容