投资入股协议书(非上市公司)

第1页 / 共3页

第2页 / 共3页

第3页 / 共3页
已完成全部阅读,共3
投资入股协议书(非上市公司)-新网知识库
投资入股协议书(非上市公司)
此内容为付费资源,请付费后查看
12
立即购买
您当前未登录!建议登陆后购买,可保存购买订单
付费资源
© 版权声明
THE END
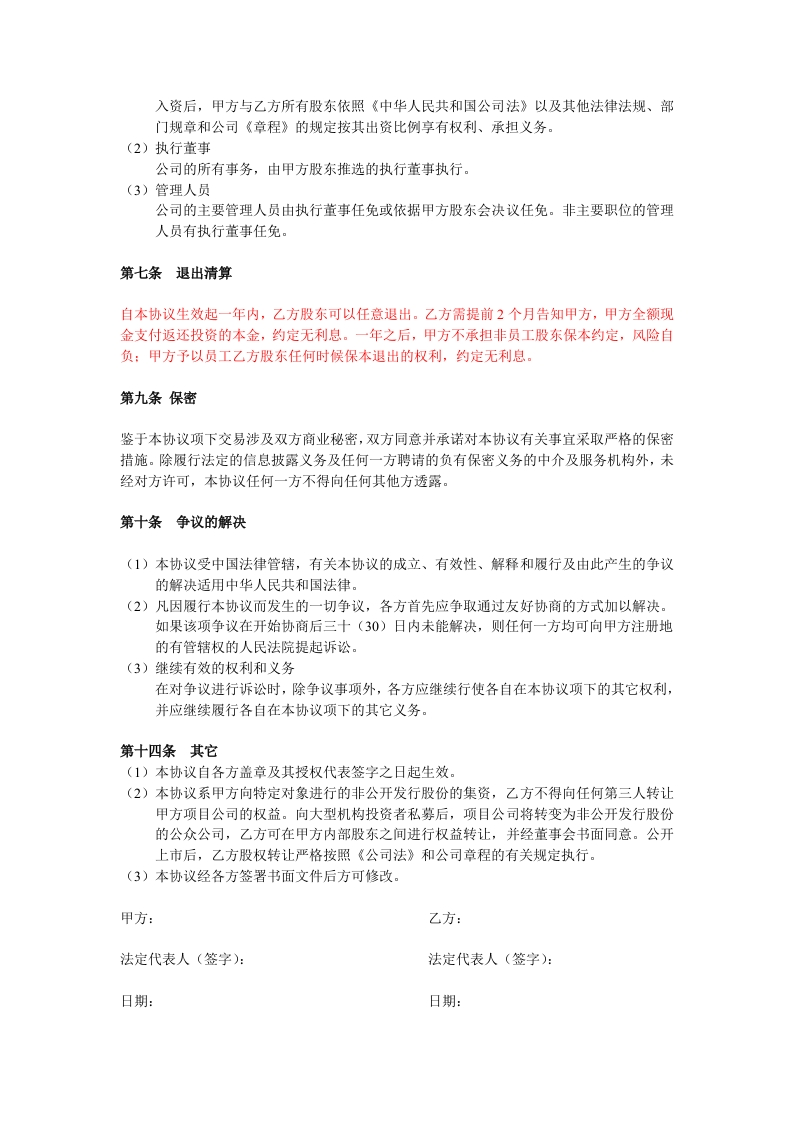
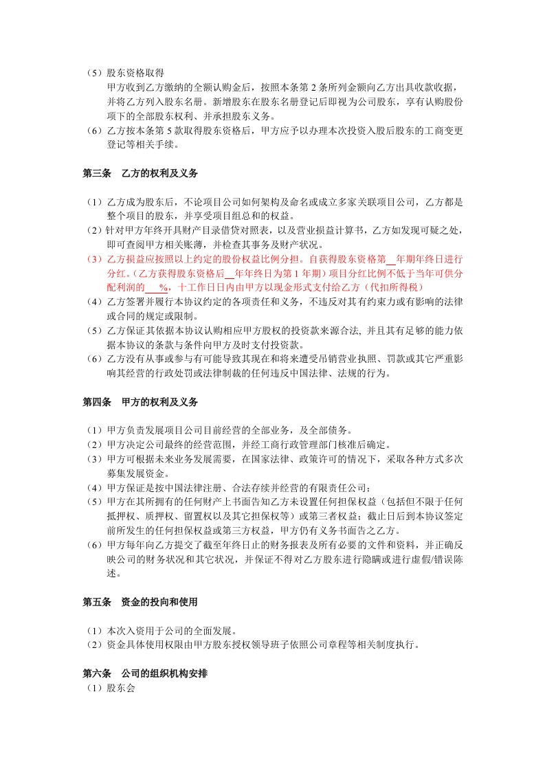
投资入股协议书本投资入股协议书(以下简称“本协议”)由以下各方签订:甲方:法定代表人:(以下简称为“甲方”)乙方:法定代表人:(以下简称为“乙方”)。鉴于:甲方因企业发展,针对“”项目公司拟进行股权优化,并同意乙方向甲方入注资本。甲方原股东同意对其股权进行调整,并且确认放弃对新增股东所认缴出资股份的认购优先权。为此,本着平等互利的原则,经过友好协商,各方就公司入资事宜达成如下协议条款:第一条定义和解释(1)定义除非本协议另有定义,否则本协议所述术语具有其在合同法中所述的含义。(2)标题各条款的标题仅为方便查阅之用,不影响本协议的解释。(3)提及本协议中提及中国的法律时应包括届时有效的中国的任何法律、法规、部门规章、最高人民法院的司法解释和中国有关机关(包括中央机关和地方机关)发布的规范性文件。提及法律时应解释为对那些分别经不时修订或变更的规定的提及。对本协议的提及应解释为包括可能经修订、变更或更新之后的有关协议。第二条新增股东(1)甲方原股东决议,决定吸收乙方参股经营且经乙方同意,由乙方持有“”项目公司%的股权。(2)经甲乙双方审计评估确认的现有净资产为依据,协商确定本条第1款中确定的股权认购价为人民币万元。(3)出资时间乙方应在本协议签定之日起个工作日内,将本协议约定的认购总价一次性足额存入甲方指定的银行帐户。逾期60工作日后,甲方有权单方面解除本协议。(4)甲方指定收款账户信息:账户名:开户行:账号:
喜欢就支持一下吧
点赞14 分享
评论 抢沙发

请登录后发表评论

    暂无评论内容