

第1页 / 共6页

第2页 / 共6页

第3页 / 共6页
试读已结束,还剩3页,您可下载完整版后进行离线阅读
代理记账服务协议此内容为付费资源,请付费后查看
会员服务免费
付费资源
© 版权声明
文章版权归作者所有,未经允许请勿转载。
THE END
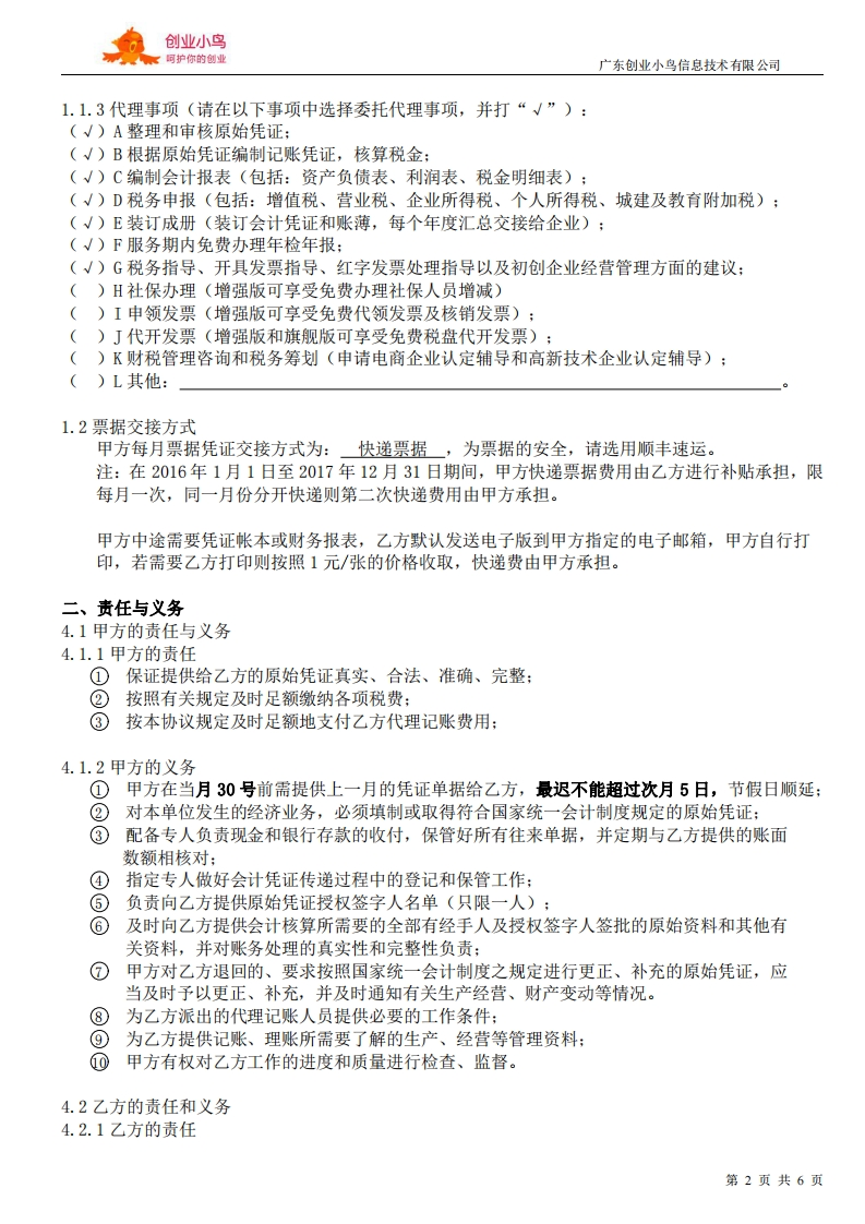
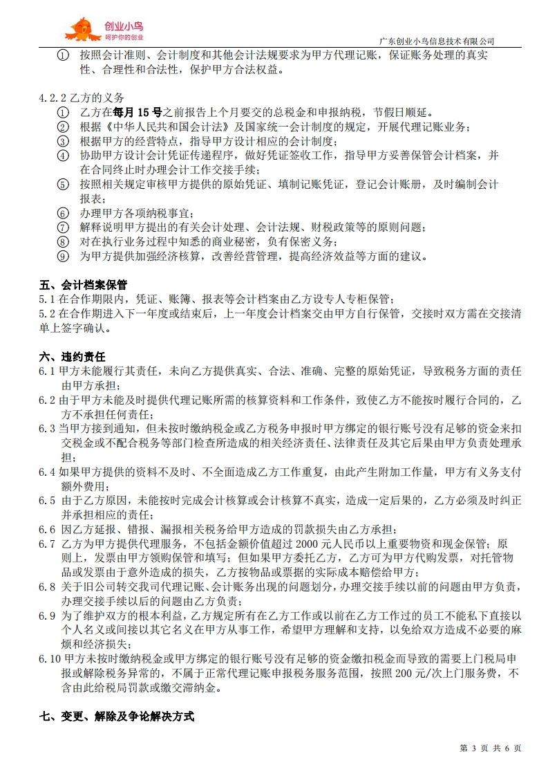
创业小鸟呵护你的创业广东创业小鸟信息技术有限公司创业小鸟代理记账服务协议合同编号:CYXN2016032315被代理方(甲方):代理方(乙方):广东创业小鸟信息技术有限公司法人代表:法人代表:陈荣峰联系电话:联系电话:0757-8222156182228584联系地址:联系地址:广东省佛山市禅城区三友南路17号泛家居电商创意园1号楼103-104依据《中华人民共和国合同法》、《中华人民共和国会计法》及其它相关的法律法规的规定,甲方因经营管理需要,委托乙方代理记账,为了维护当事人的合法权益,双方本着诚信、平等、互利的原则,经双方代表协商达成如下协议:一、服务范围1.1代理期限、收费标准和代理事项1.1.1甲方委托乙方进行代理记账业务,选择服务版本为,时间为年,从年月日到年月日止,价格为¥大写:万仟佰拾元整,不含缴纳印花税和税局代开发票税点等费用。1.1.2收费标准如下:创业小鸟广东区域代理记账收费标准(价格单位为元)服务创业版标准版增强版旗舰版价格1200元/年2400元/1年3600元/年6000元/年3600元/2年类型0收入0申报3年以内小微企业3年以上小微企业发展型中小企业记账类别小规模纳税人小规模纳税人小规模纳税人一般纳税人会计核算税务申报√√出具财务报表√√先行赔付√风险提示√√√√一对一专人服务-√√√提供咨询方式邮件/QQ/微信邮件/QQ/微信电话/邮件/QQ/微信电话/邮件/QQ/微信税务筹划√银行开户400免费免费免费国税报到200免费免费免费地税报到200免费免费免费社保开户200免费免费免费社保增减员20元/人/次50元/3人/次免费免费购买发票/核销发票200元/次200元/次免费,不限次数免费,不限次数代开发票税盘代开50/次税盘代开50/次免费,开票金额50万免费,开票金额100税局代开200/次税局代开200/次/月以内万/月以内温馨提示:2015年后新开企业或从未开票企业需要开票请提前30个工作日申请购买税盘和发票,以免耽误您使用发票。第1页共6页
暂无评论内容