部编一年级上册语文重要考点知识汇总

第1页 / 共6页

第2页 / 共6页

第3页 / 共6页
试读已结束,还剩3页,您可下载完整版后进行离线阅读
部编一年级上册语文重要考点知识汇总-新网知识库
部编一年级上册语文重要考点知识汇总
此内容为付费资源,请付费后查看
0.51
立即购买
您当前未登录!建议登陆后购买,可保存购买订单
付费资源
© 版权声明
THE END
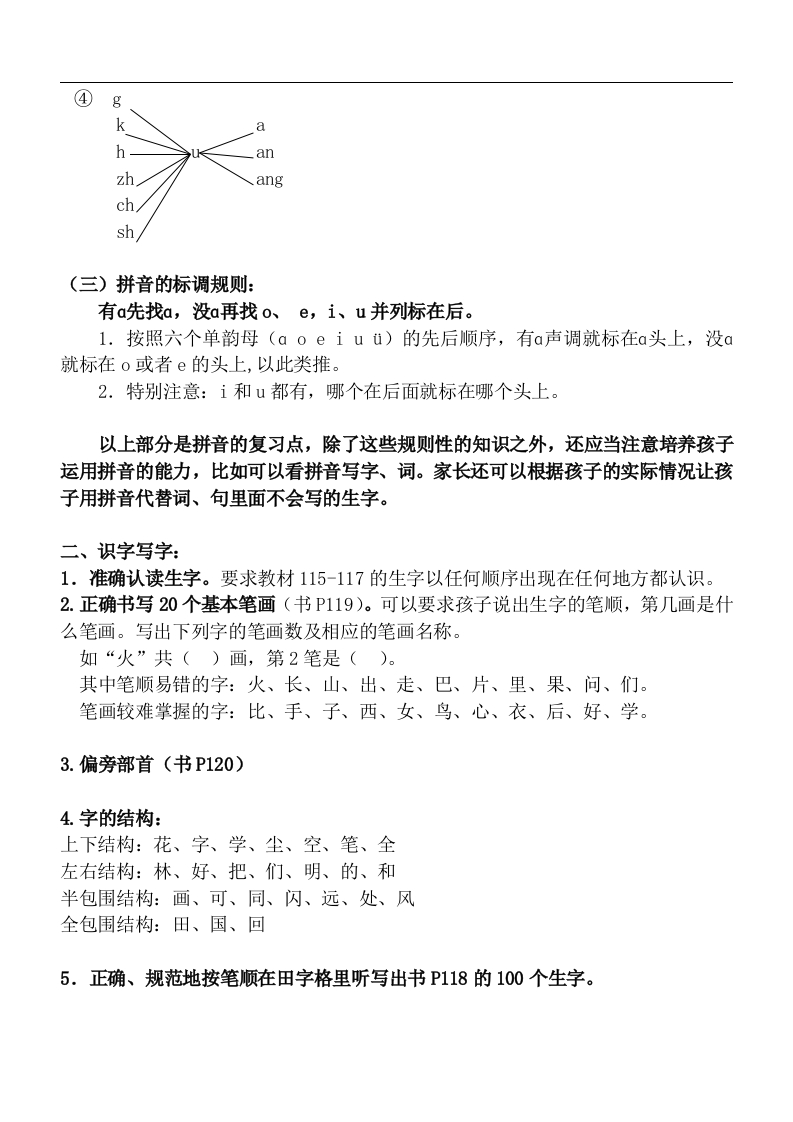
部编版一年级上册语文重要考点一、汉语拼音:(一)熟背、规范书写三表(书P52)1.声母(23个)b、p、m、f、d、t、n、1、g、k、h、j、q、xzh、ch、sh、r、Z、c、s、y、w注意:(1)zh ch sh r和zcs的位置,这个地方很容易出错。(2)分清b和d、p和q。(3)特别注意f、t、j三个字母小弯的方向,别拐错弯。(4)分清翘舌音(zh ch sh r)和平舌音(zcs)。2.韵母(24个)单韵母(6个)a、o、e、i、u、i、复韵母(9个)ai、ei、ui、ao、ou、iu、ie、ie、eran、en、in、un、in(前鼻韵母5个)ang、eng、ing、ong(后鼻韵母4个)注意:(1)分清ei和ie、ui和iu、ie和in.(2)特别注意“ou和er”,很容易出错。3.整体认读音节(16个)zhi、chi、shi、ri、zi、ci、siyi、wu、yuye、yue、yuanyin、yun、ying注意:(1)整体认读音节不能拼读,要直接读出。(2)分解开需注意:yu(y—i)yue(y—ie)yuan(y-u-an)yun (y-iin)(二)音节的拼读l.能直接成音节的(零声母音节)有:a、ai、ao、an、ange、en、o、ou、er2.二拼音节:声母+韵母。3.三拼音节:声母+介母+韵母。①u-o(除bo、po、mo、fo、wo外,其余声母与o拼都要加介音u)。②ao③ja-anxjanang※j、q、x、y小淘气见到u点就扣去
喜欢就支持一下吧
点赞12 分享
评论 抢沙发

请登录后发表评论

    暂无评论内容