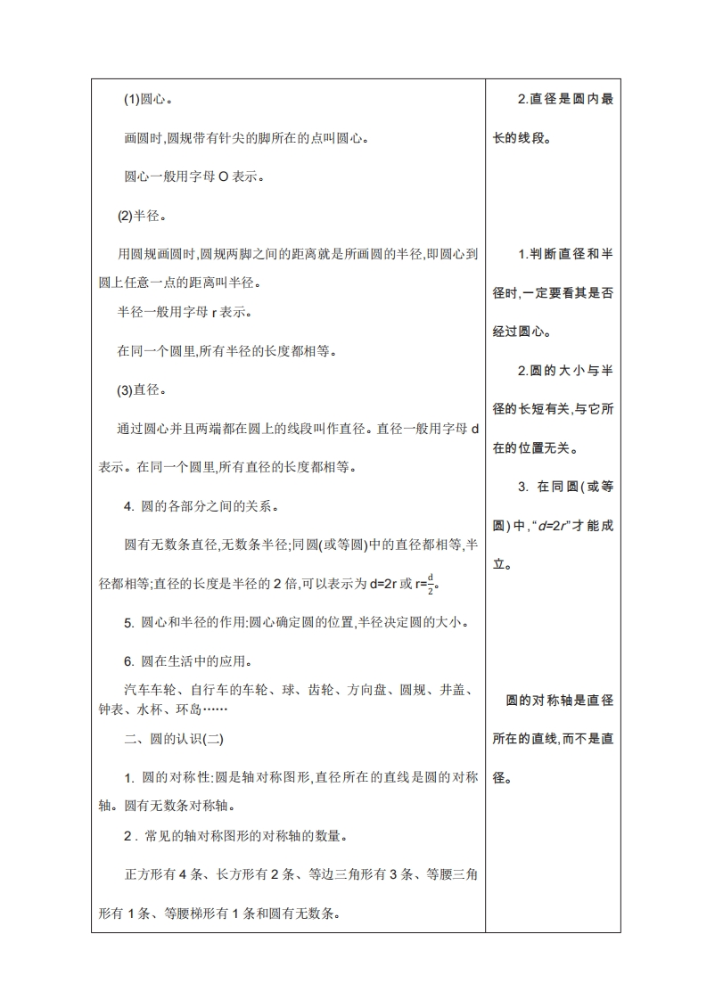
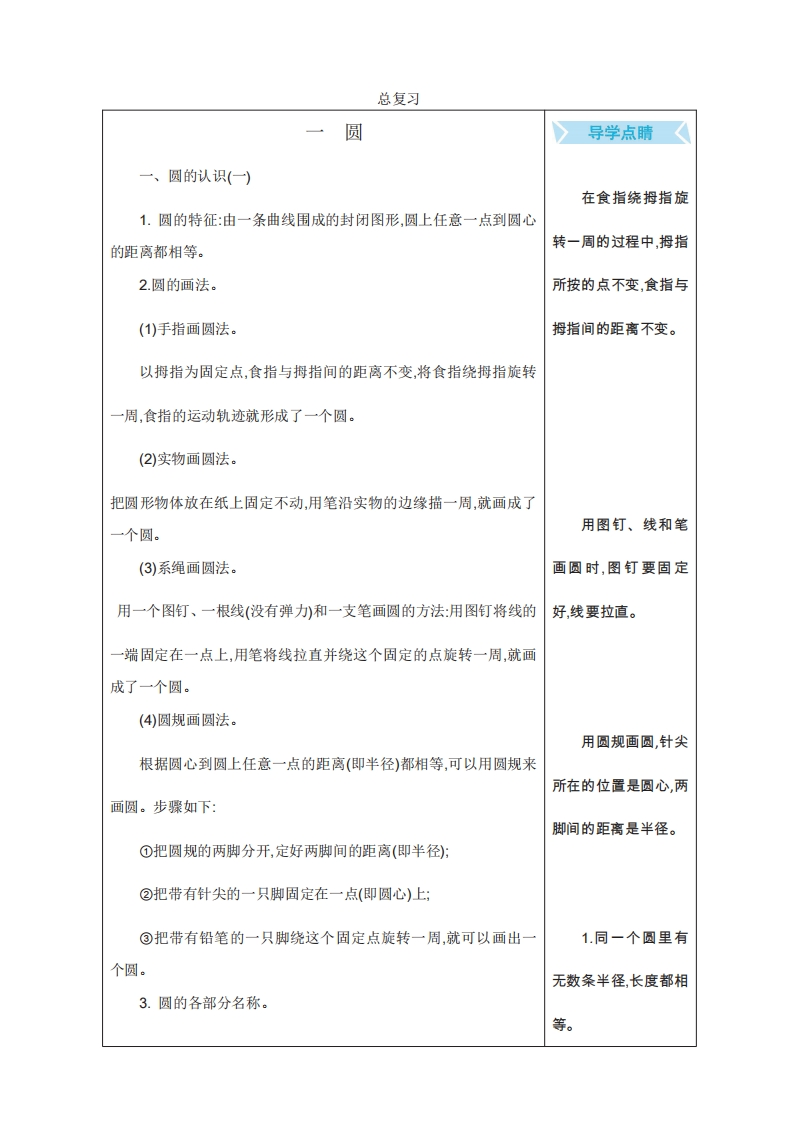
六年级上册数学北师版知识要点xmtt8810个月前发布关注私信1.18MB28页0495 第1页 / 共28页 第2页 / 共28页 第3页 / 共28页 试读已结束,还剩25页,您可下载完整版后进行离线阅读 六年级上册数学北师版知识要点此内容为付费资源,请付费后查看¥1¥2会员服务免费立即购买您当前未登录!建议登陆后购买,可保存购买订单付费资源© 版权声明文章版权归作者所有,未经允许请勿转载。THE END六年级上数学 喜欢就支持一下吧点赞5 分享QQ空间微博QQ好友海报分享复制链接收藏
暂无评论内容