苏教版数学五年级下学期期中测试卷15xmtt8810个月前发布关注私信59.39KB15页0338 第1页 / 共15页 第2页 / 共15页 第3页 / 共15页 试读已结束,还剩12页,您可下载完整版后进行离线阅读 苏教版数学五年级下学期期中测试卷15此内容为付费资源,请付费后查看¥1¥2会员服务免费立即购买您当前未登录!建议登陆后购买,可保存购买订单付费资源© 版权声明文章版权归作者所有,未经允许请勿转载。THE END五年级下数学 喜欢就支持一下吧点赞8 分享QQ空间微博QQ好友海报分享复制链接收藏
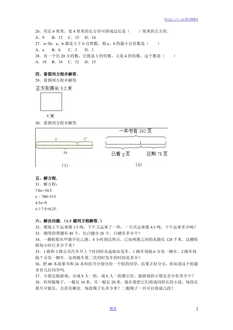
暂无评论内容