人教版数学5年级(上)第七单元测试卷5(含答案)

第1页 / 共3页

第2页 / 共3页

第3页 / 共3页
已完成全部阅读,共3
人教版数学5年级(上)第七单元测试卷5(含答案)-新网知识库
人教版数学5年级(上)第七单元测试卷5(含答案)
此内容为付费资源,请付费后查看
12
立即购买
您当前未登录!建议登陆后购买,可保存购买订单
付费资源
© 版权声明
THE END
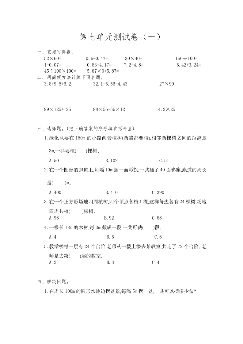
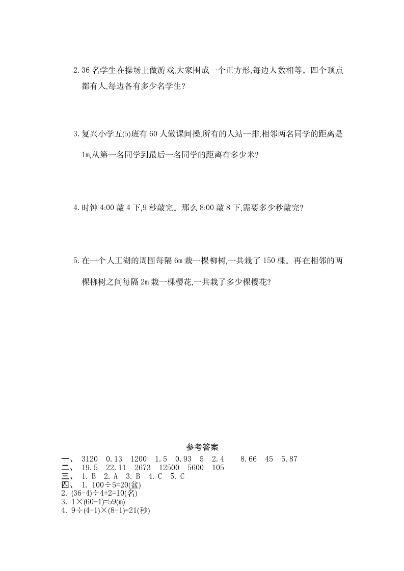
第七单元测试卷(一)一、直接写得数。52×600.6-0.47=30×40=150÷100=1-0.07=0.83+4.17=7.2-4.85.42+3.24=45÷100×100=5.87×0+5.87=二、用筒便方法计算下面各题。3.8+9.5+6.232.1-5.56-4.4327×9999×125+12588×56+56×124.2×25三、选择题。(把正确答案的序号填在括号里)1.绿化队要在150m的小路两旁植树(两端都要植),相邻两棵树之间的距离是3m,一共要植()棵树.A.50B.102C.512.在一个圆形的跑道上,每隔10m插一面彩旗,一共插了40面彩旗,跑道的周长是()m,A.400B.410C.3903.在一个正方形场地四周植树,四个顶点各植1棵,这样每边各有24棵树,场地四周共植()棵树。A.96B.92C.884.一根长18m的木材每3m截成一段,一共可截()段A.4B.5C.65.教学楼每一层有24个台阶,老师从一楼上楼去某教室,共走了72个台阶.老师是去第()层的教室。A.2B.3C.4四、解决问题。1.在周长100m的圆形水池边摆盆景,每隔5m摆一盆,一共可以摆多少盆?
喜欢就支持一下吧
点赞5 分享
评论 抢沙发

请登录后发表评论

    暂无评论内容