

第1页 / 共10页

第2页 / 共10页

第3页 / 共10页
试读已结束,还剩7页,您可下载完整版后进行离线阅读
人教版五年级数学上册第4单元试卷0此内容为付费资源,请付费后查看
会员服务免费
付费资源
© 版权声明
文章版权归作者所有,未经允许请勿转载。
THE END
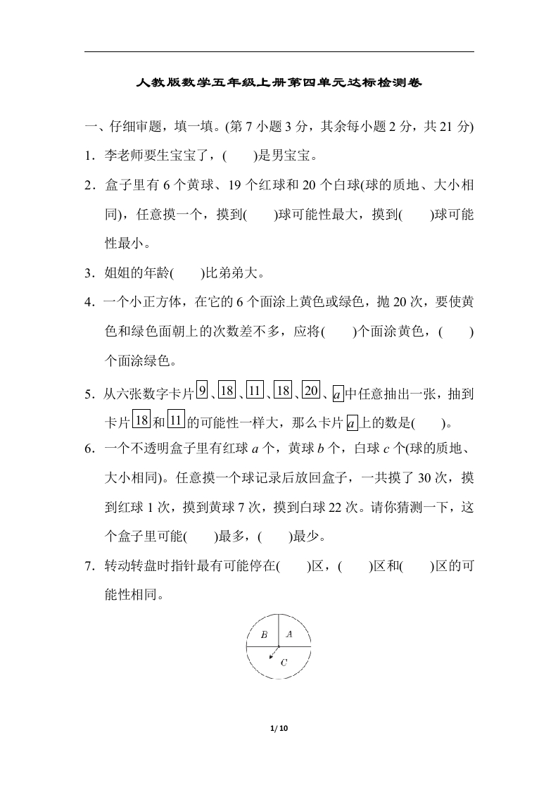
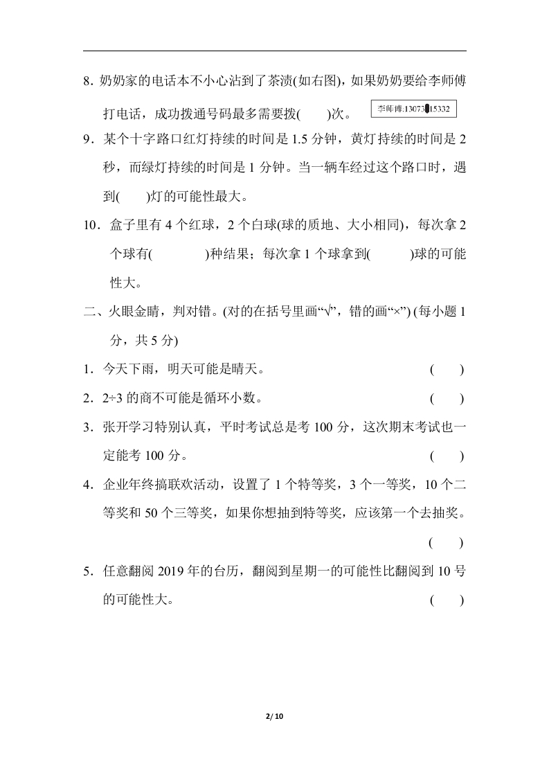
人教版数学五年级上册第四单元达标检测卷一、仔细审题,填一填。(第7小题3分,其余每小题2分,共21分)1.李老师要生宝宝了,()是男宝宝。2.盒子里有6个黄球、19个红球和20个白球(球的质地、大小相同),任意摸一个,摸到()球可能性最大,摸到()球可能性最小。3.姐姐的年龄()比弟弟大。4.一个小正方体,在它的6个面涂上黄色或绿色,抛20次,要使黄色和绿色面朝上的次数差不多,应将()个面涂黄色,()个面涂绿色。5.从六张数字卡片回、8、回、8、20、回中任意抽出一张,抽到卡片8和山的可能性一样大,那么卡片回上的数是()。6.一个不透明盒子里有红球a个,黄球b个,白球c个(球的质地、大小相同)。任意摸一个球记录后放回盒子,一共摸了30次,摸到红球1次,摸到黄球7次,摸到白球22次。请你猜测一下,这个盒子里可能()最多,()最少。7.转动转盘时指针最有可能停在()区,()区和()区的可能性相同。1/10
暂无评论内容