

第1页 / 共5页

第2页 / 共5页

第3页 / 共5页
试读已结束,还剩2页,您可下载完整版后进行离线阅读
【部编版】小学五年级数学上册知识点汇总此内容为付费资源,请付费后查看
会员服务免费
付费资源
© 版权声明
文章版权归作者所有,未经允许请勿转载。
THE END
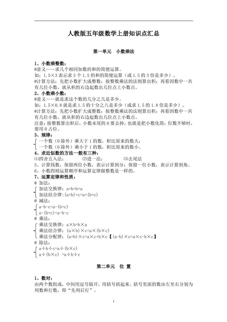
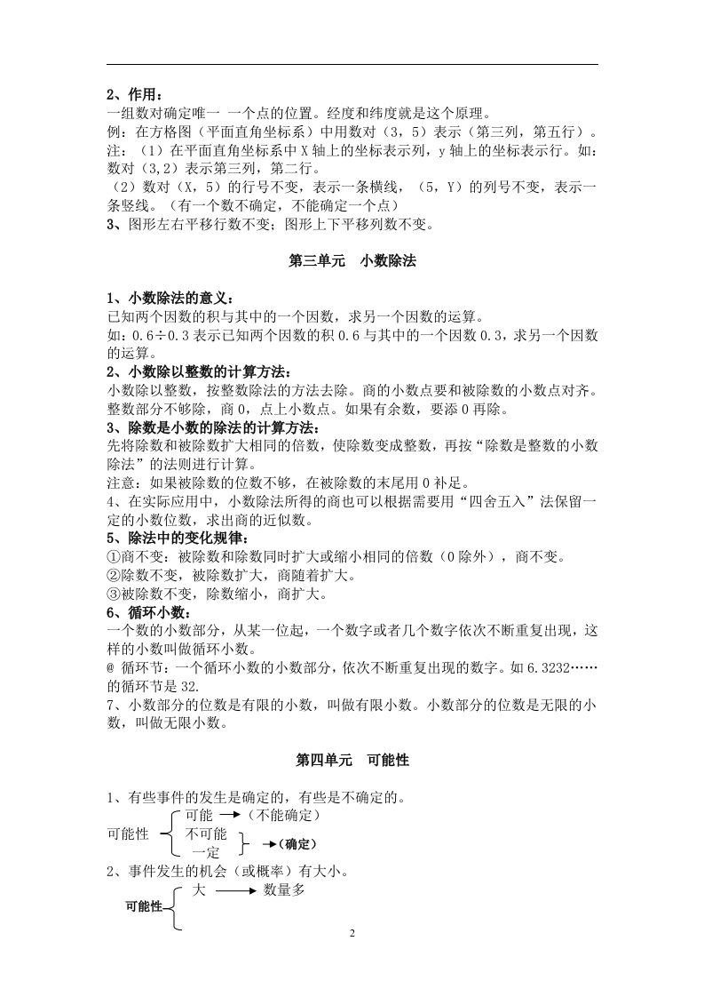
人教版五年级数学上册知识点汇总第一单元小数乘法1、小数乘整数:@意义一一求几个相同加数的和的简便运算。如:1.5×3表示求3个1.5的和的简便运算(或1.5的3倍是多少)。@计算方法:先把小数扩大成整数:按整数乘法的法则算出积:再看因数中一共有几位小数,就从积的右边起数出几位点上小数点。2、小数乘小数:@意义一一就是求这个数的几分之几是多少。如:1.5×0.8就是求1.5的十分之八是多少(或求1.5的1.8倍是多少)。@计算方法:先把小数扩大成整数:按整数乘法的法则算出积:再看因数中一共有几位小数,就从积的右边起数出几位点上小数点。注意:按整数算出积后,小数末尾的0要去掉,也就是把小数化简:位数不够时,要用0占位。3、规律:一个数(0除外)乘大于1的数,积比原来的数大:一个数(0除外)乘小于1的数,积比原来的数小。4、求近似数的方法一般有三种:(1)四舍五入法:(2)进一法:(3)去尾法5、计算钱数,保留两位小数,表示计算到分:保留一位小数,表示计算到角。6、小数四则运算顺序和运算定律跟整数是一样的。7、运算定律和性质:@加法:「加法交换律:a+b=b+a加法结合律:(a+b)+c=a+(b+c)@减法:[a-b-c=a-(b+c)a-(b+c)=a-b-c@乘法:乘法交换律:aXb=b×a乘法结合律:(aXb)Xc=aX(bXc)(乘法分配律:(a+b)×c=aXc+bXc【(a-b)Xc=aXc-bXc】@除法:[a÷b÷c=a÷(bXc)1a÷(bXc)=a÷b÷c第二单元位置1、数对:由两个数组成,中间用逗号隔开,用括号括起来。括号里面的数由左至右分别为列数和行数,即“先列后行”。
暂无评论内容