

第1页 / 共7页

第2页 / 共7页

第3页 / 共7页
试读已结束,还剩4页,您可下载完整版后进行离线阅读
北师大版四年级数学上册期中模拟检测卷含答案此内容为付费资源,请付费后查看
会员服务免费
付费资源
© 版权声明
文章版权归作者所有,未经允许请勿转载。
THE END
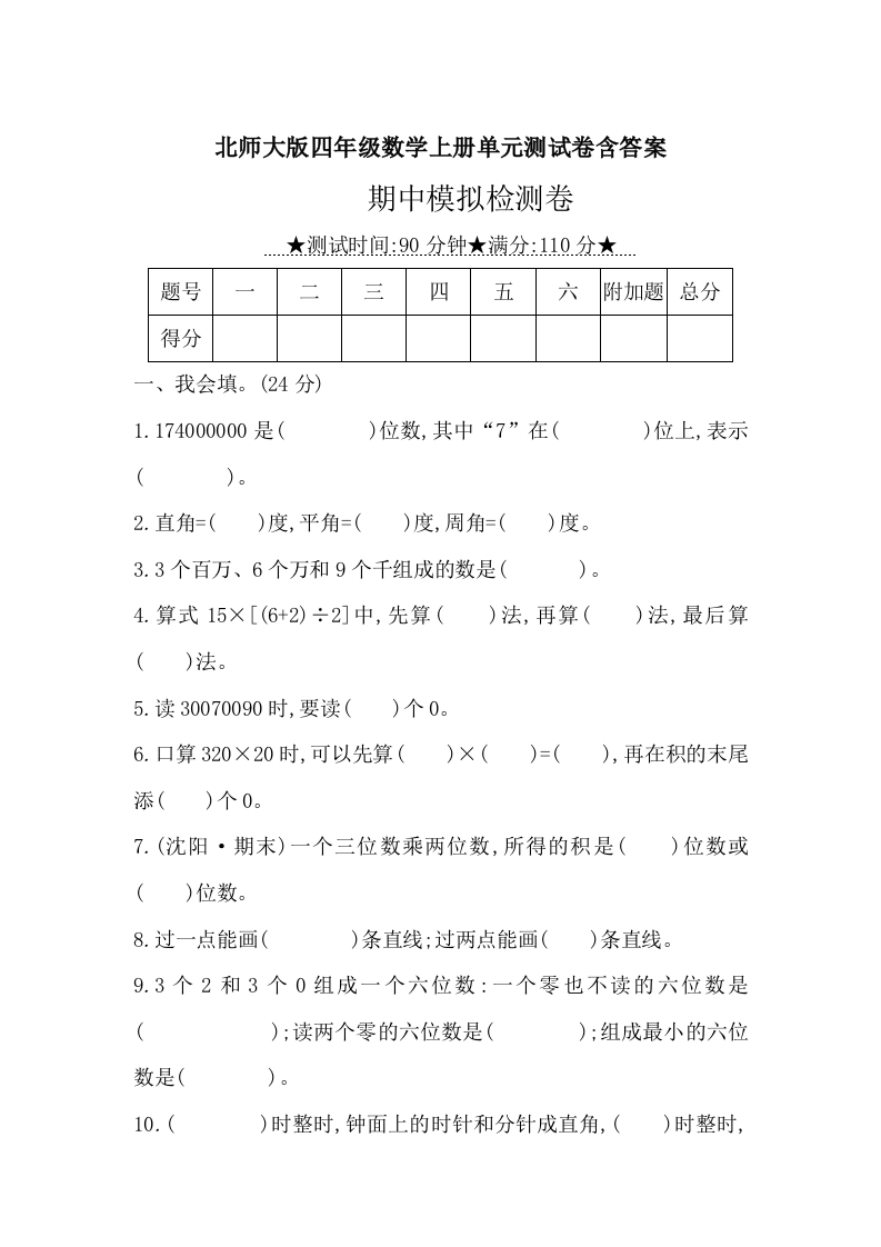
北师大版四年级数学上册单元测试卷含答案期中模拟检测卷太测试时.间:90分钟太满分:110分太题号三四五六附加题总分得分一、我会填。(24分)1.174000000是()位数,其中“7”在()位上,表示()。2.直角=()度,平角=()度,周角=()度。3.3个百万、6个万和9个千组成的数是()。4.算式15×[(6+2)÷2]中,先算()法,再算()法,最后算()法。5.读30070090时,要读()个06.口算320×20时,可以先算()×()=(),再在积的末尾添()个0。7.(沈阳·期末)一个三位数乘两位数,所得的积是()位数或()位数。8.过一点能画()条直线:过两点能画()条直线。9.3个2和3个0组成一个六位数:一个零也不读的六位数是():读两个零的六位数是():组成最小的六位数是().10.()时整时,钟面上的时针和分针成直角,()时整时,
暂无评论内容