

第1页 / 共10页

第2页 / 共10页

第3页 / 共10页
试读已结束,还剩7页,您可下载完整版后进行离线阅读
人教三年级数学上册第四单元过关检测卷及答案此内容为付费资源,请付费后查看
会员服务免费
付费资源
© 版权声明
文章版权归作者所有,未经允许请勿转载。
THE END
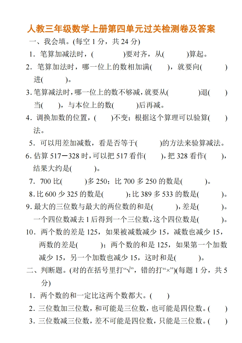
人教三年级数学上册第四单元过关检测卷及答案一、我会填。(每空1分,共24分)1.笔算加减法时,()要对齐,从()算起。2.笔算加法时,哪一位上的数相加满(),就要向(进(3.笔算减法时,哪一位上的数不够减,就要从()退(当(),与本位上的数()后再减。4.调换加数的位置,()不变;根据这个算理可以验算(法。5.可以用差加减数,看是否等于()的方法来验算减法。6.估算517一328时,可以把517看作(),把328看作(),结果大约是()。7.700比()多250:比700多250的数是()。8.比600少325的数是():比389多533的数是(9.最大的三位数与最大的两位数的和是(),差是()一个四位数减去1后得到一个三位数,这个四位数是()10.两个数的差是125,如果被减数减少15,减数也减少15,两数的差是();两个数的和是125,如果第一个加数减少15,另一个加数也减少15,这时和是()二、判断题。(对的在括号里打“V”,错的打“×)(每题1分,共5分)1.两个数的和一定比这两个数都大。()2.三位数加三位数,和可能是三位数,也可能是四位数。()3.三位数减三位数,差不可能是四位数,只能是三位数。()
暂无评论内容