

第1页 / 共9页

第2页 / 共9页

第3页 / 共9页
试读已结束,还剩6页,您可下载完整版后进行离线阅读
人教版三年级上册数学知识汇总此内容为付费资源,请付费后查看
会员服务免费
付费资源
© 版权声明
文章版权归作者所有,未经允许请勿转载。
THE END
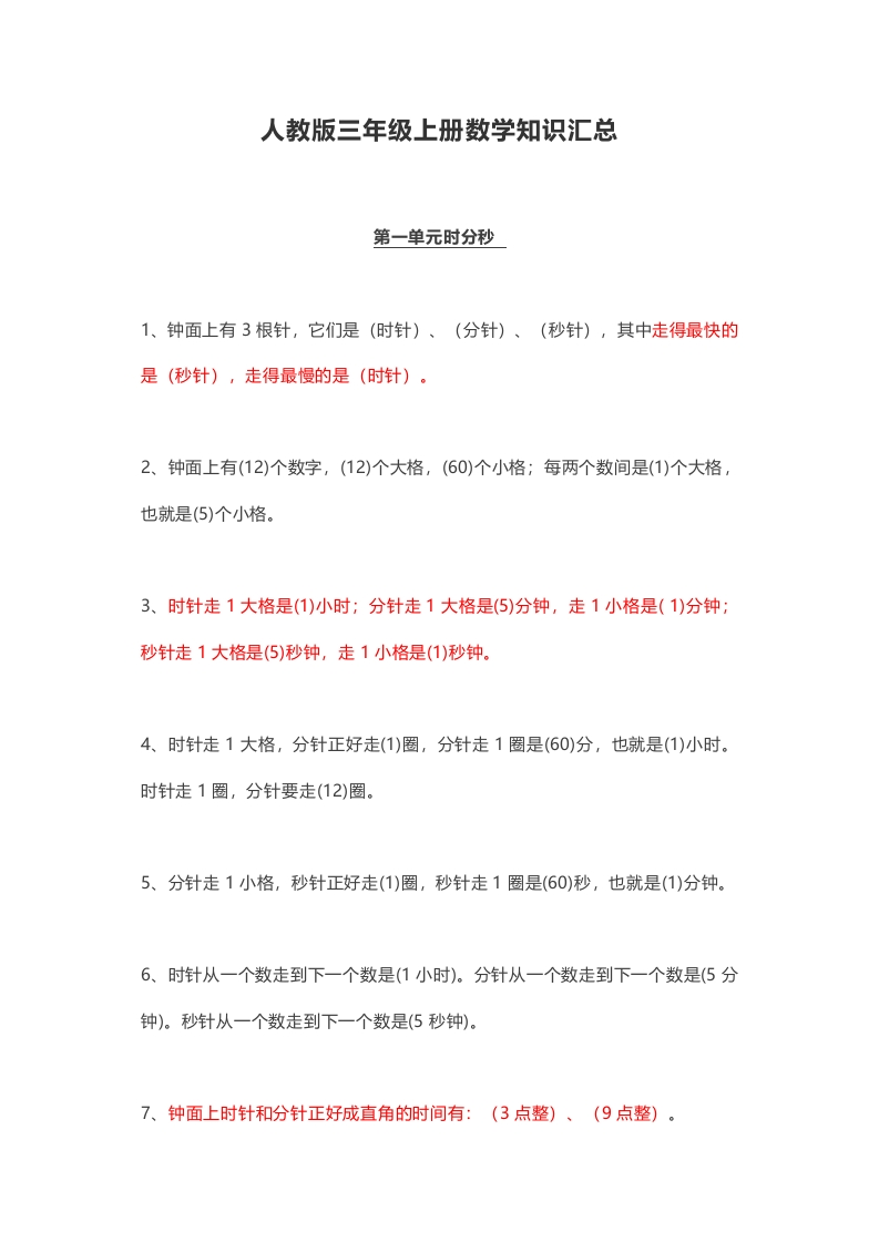
人教版三年级上册数学知识汇总第一单元时分秒1、钟面上有3根针,它们是(时针)、(分针)、(秒针),其中走得最快的是(秒针),走得最慢的是(时针)。2、钟面上有(12)个数字,(12)个大格,(60)个小格;每两个数间是(1)个大格,也就是(5)个小格。3、时针走1大格是(1)小时:分针走1大格是(5)分钟,走1小格是(1)分钟:秒针走1大格是(5)秒钟,走1小格是(1)秒钟。4、时针走1大格,分针正好走(1)圈,分针走1圈是(60)分,也就是(1)小时.时针走1圈,分针要走(12)圈。5、分针走1小格,秒针正好走(1)圈,秒针走1圈是(60)秒,也就是(1)分钟。6、时针从一个数走到下一个数是(1小时)。分针从一个数走到下一个数是(5分钟)。秒针从一个数走到下一个数是(5秒钟)。7、钟面上时针和分针正好成直角的时间有:(3点整)、(9点整)。
暂无评论内容