

第1页 / 共5页

第2页 / 共5页

第3页 / 共5页
试读已结束,还剩2页,您可下载完整版后进行离线阅读
北师大版二年级下册数学知识点总结此内容为付费资源,请付费后查看
会员服务免费
付费资源
© 版权声明
文章版权归作者所有,未经允许请勿转载。
THE END
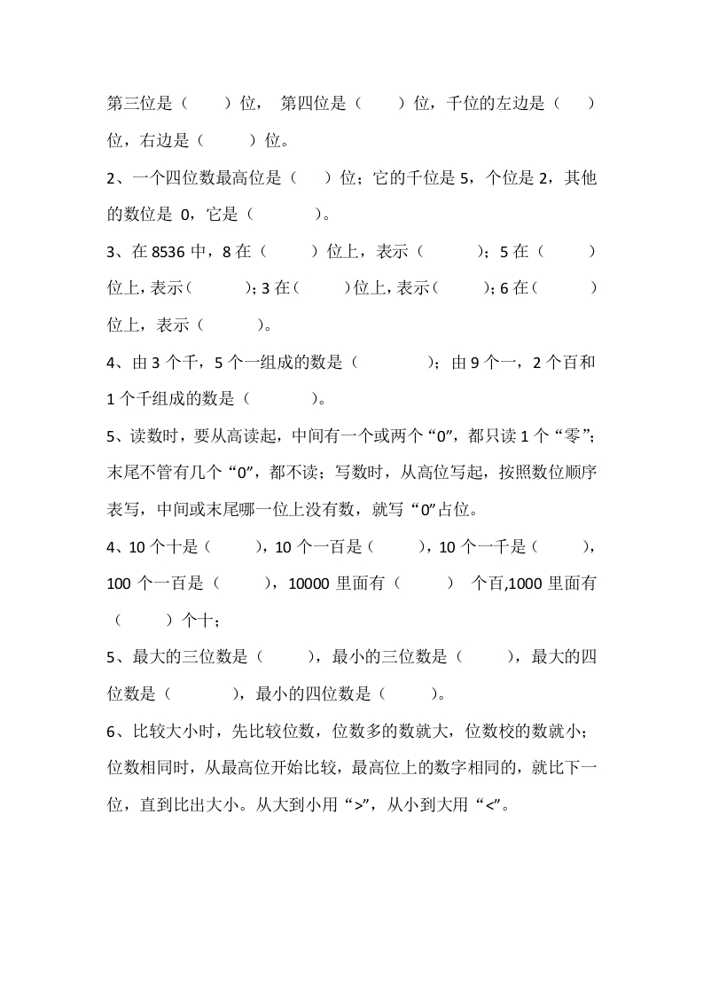
北师大版二年级下册数学知识点总结第一章一除法1、用乘法口诀做除法,余数一定要比除数小:2、应用题当中,除数和余数的单位不一样:商的单位是问题的单位,余数的单位和被除数的单位相同:3、解决生活问题,如提的问题是“至少需要几条船?”,用“进一法(用商加1)”,乘船、坐车、坐板凳等,读懂题目再作答。第二章—一方向与位置(认识方向)1、地图上的方向,口诀:上北下南,左西右东:辨认方向时要画方向标。2、“小猫在小狗的()方”,“()在小狗的东面”,是以小狗家为中心点,画出方位坐标,确定方向;“小猪在小马的()方”,“小马的()方是小猪”,是以小马家为中心点,画出方位坐标,确定方向。3、太阳早上从东边升起,西边落下;指南针一头指着()方,一头指着()方。小明早上面向太阳时,他的前面是(),后面是(),左面是(),右面是()。4、当吹东南风时,红旗往()飘:吹西北风时,红旗往(飘。第三章一一生活中的大数(认识10000以内的数)1、计数器上从右边数起第一位是()位,第二位是()位,
暂无评论内容