

第1页 / 共4页

第2页 / 共4页

第3页 / 共4页
试读已结束,还剩1页,您可下载完整版后进行离线阅读
青岛版小学数学一年级数学上册解决问题易错题4此内容为付费资源,请付费后查看
会员服务免费
付费资源
© 版权声明
文章版权归作者所有,未经允许请勿转载。
THE END
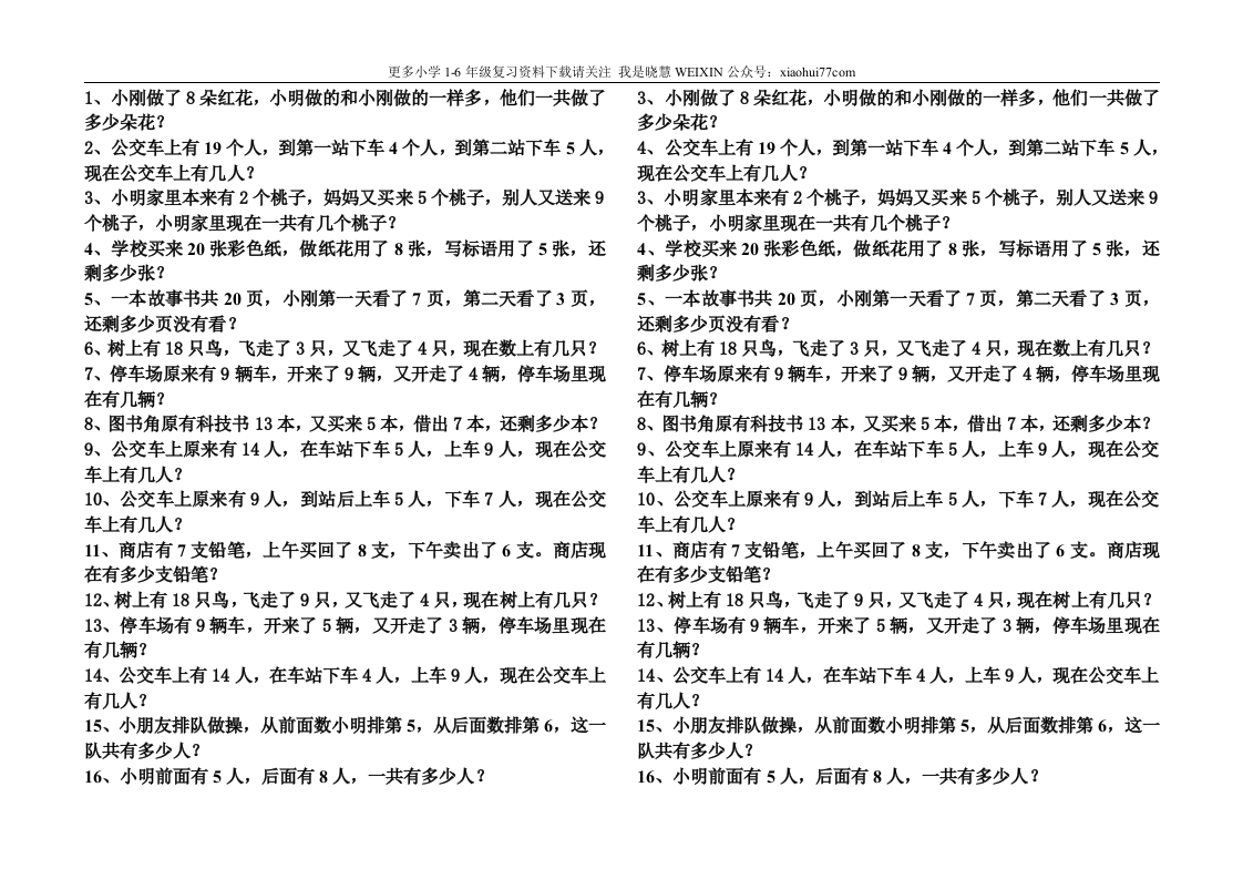
更多小学16年级复习资料下载请关注我是晓慧VEIXIN公众号:xiaohui77com1、小刚做了8朵红花,小明做的和小刚做的一样多,他们一共做了·3、小刚做了8朵红花,小明做的和小刚做的一样多,他们一共做了多少朵花?多少朵花?2、公交车上有19个人,到第一站下车4个人,到第二站下车5人,4、公交车上有19个人,到第一站下车4个人,到第二站下车5人,现在公交车上有几人?现在公交车上有几人?3、小明家里本来有2个桃子,妈妈又买来5个桃子,别人又送来93、小明家里本来有2个桃子,妈妈又买来5个桃子,别人又送来9个桃子,小明家里现在一共有几个桃子?个桃子,小明家里现在一共有几个桃子?4、学校买来20张彩色纸,做纸花用了8张,写标语用了5张,还4、学校买来20张彩色纸,做纸花用了8张,写标语用了5张,还剩多少张?剩多少张?5、一本故事书共20页,小刚第一天看了7页,第二天看了3页,5、一本故事书共20页,小刚第一天看了7页,第二天看了3页,还剩多少页没有看?还剩多少页没有看?6、树上有18只鸟,飞走了3只,又飞走了4只,现在数上有几只?6、树上有18只鸟,飞走了3只,又飞走了4只,现在数上有几只?7、停车场原来有9辆车,开来了9辆,又开走了4辆,停车场里现7、停车场原来有9辆车,开来了9辆,又开走了4辆,停车场里现在有几辆?在有几辆?8、图书角原有科技书13本,又买来5本,借出7本,还剩多少本?8、图书角原有科技书13本,又买来5本,借出7本,还剩多少本?9、公交车上原来有14人,在车站下车5人,上车9人,现在公交9、公交车上原来有14人,在车站下车5人,上车9人,现在公交车上有几人?车上有几人?10、公交车上原来有9人,到站后上车5人,下车7人,现在公交10、公交车上原来有9人,到站后上车5人,下车7人,现在公交车上有几人?车上有几人?11、商店有7支铅笔,上午买回了8支,下午卖出了6支。商店现11、商店有7支铅笔,上午买回了8支,下午卖出了6支。商店现在有多少支铅笔?在有多少支铅笔?12、树上有18只鸟,飞走了9只,又飞走了4只,现在树上有几只?12、树上有18只鸟,飞走了9只,又飞走了4只,现在树上有几只?13、停车场有9辆车,开来了5辆,又开走了3辆,停车场里现在13、停车场有9辆车,开来了5辆,又开走了3辆,停车场里现在有几辆?有几辆?14、公交车上有14人,在车站下车4人,上车9人,现在公交车上14、公交车上有14人,在车站下车4人,上车9人,现在公交车上有几人?有几人?15、小朋友排队做操,从前面数小明排第5,从后面数排第6,这一15、小朋友排队做操,从前面数小明排第5,从后面数排第6,这一队共有多少人?队共有多少人?16、小明前面有5人,后面有8人,一共有多少人?16、小明前面有5人,后面有8人,一共有多少人?
暂无评论内容