小学一年级数学排队问题

第1页 / 共1页
已完成全部阅读,共1
小学一年级数学排队问题-新网知识库
小学一年级数学排队问题
此内容为付费资源,请付费后查看
12
立即购买
您当前未登录!建议登陆后购买,可保存购买订单
付费资源
© 版权声明
THE END
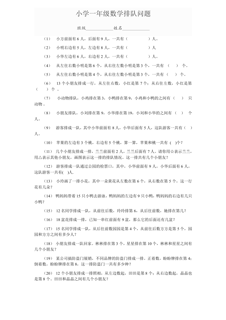
小学一年级数学排队问题班级姓名(1)小方前面有6人,后面有9人,一共有()人(2)小明右边有5人,左边有8人,一共有()人(3)小华左边有6人,右边有2人,一共有()人。(4)从左往右数小明是第6个,从右往左数小明是第3个,一共有()个。(5)从左往右数小明是第4个,从右往左数小明是第3个,一共有()个。(6)13个小朋友排成一行,从左往右数,小红是第7个:从右往左数,小红是第()个。(7)小动物排队,小鸡排在第3,小鸭排在第9,小鸡和小鸭的之间有()只动物。(8)小朋友排队,小刘排在第9,小华排在第19,小刘和小华的之间有()个人。(9)游客排成一队,其中小华前面有8人,小华后面有5人,这队游客一共有()人。(10)苹果的左边有3个桃,右边有5个桃,算一算,苹果和桃一共有()个?(11)几个小朋友排成一排,兰兰前面有2人,兰兰后面有7人。请你用☆表示兰兰,用△表示其他小朋友,画图表示这一排的排队情况。这一排共有几个小朋友?(12)游客排成一队通过公园的检票口,其中,小华前面有9人,小华后面有6人,这队游客一共有()人(13)小玲画了一排小花,其中一朵黄花从左数在第6个,从右数在第5个,这一行花有几朵?(14)鸭妈妈带着15只小鸭去游泳,鸭妈妈的左边有9只小鸭,鸭妈妈的右边有几只小鸭?(15)12名同学排成一队,从前往后数,玲玲排第6,从后往前数,她排在第几?(16)18盆花排成一排,己知一串红前面有9盆,那么它的后面还有几盆?(17)15名同学排成一队,从后往前数园园是第4个,从前往后数方方是第5个,园园和方方之间有多少人?(18)小朋友排成一队回家。林林排在第3个,星星排在第10个,林林和星星之间有几个小朋友?(19)某公司搞防盗门展销,不同品牌的防盗门排成一排。正着数,盼盼牌排在第4:倒着数,盼盼牌排在第8,这一排防盗门一共有多少种?(20)12个小朋友排成一排照相,从左边数起,田田是第8个:从右边数起,晶晶也是第8个。田田和晶晶之间有几个小朋友?
喜欢就支持一下吧
点赞7 分享
评论 抢沙发

请登录后发表评论

    暂无评论内容