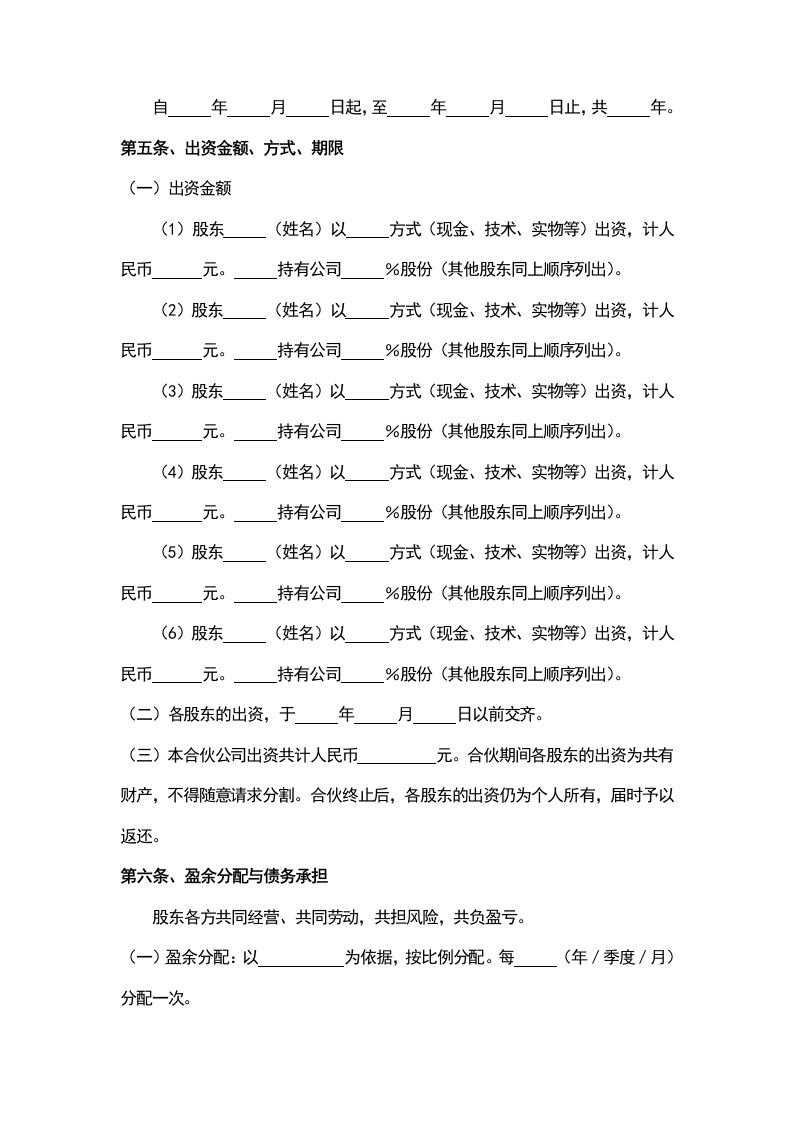
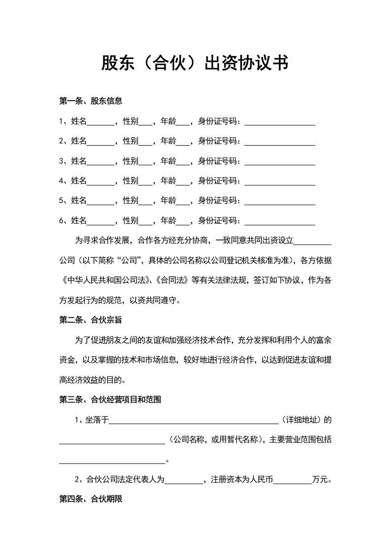
出资协议xmtt8811个月前发布关注私信24.08KB10页04712 第1页 / 共10页 第2页 / 共10页 第3页 / 共10页 该文档为免费文档,您可直接下载完整版进行阅读 出资协议此内容为免费资源,请登录后查看¥0 登录查看免费资源© 版权声明文章版权归作者所有,未经允许请勿转载。THE END创业合伙协议 喜欢就支持一下吧点赞12 分享QQ空间微博QQ好友海报分享复制链接收藏
暂无评论内容