2024年度民主生活会会前学习方案

第1页 / 共3页

第2页 / 共3页

第3页 / 共3页
已完成全部阅读,共3
2024年度民主生活会会前学习方案-新网知识库
2024年度民主生活会会前学习方案
此内容为付费资源,请付费后查看
2
立即购买
您当前未登录!建议登陆后购买,可保存购买订单
付费资源
© 版权声明
THE END
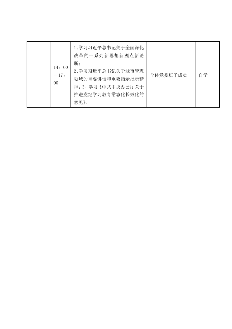
根据关于开好2024年度民主生活会的通知要求,结合我中心实际,制定《X2024年度民主生活会会前学习方案》,具体方案如下:一、指导思想深入学习贯彻习近平新时代中国特色社会主义思想,巩固深化党纪学习教育成果,综合发挥党的纪律教育约束、保障激励作用,为进一步全面深化改革、推进中国式现代化提供坚强纪律保证。二、成立组织成立以中心党委书记、主任X为组长的学习小组,学习小组成员为党委班子成员。学习小组下设办公室,办公室设在党建工作部,负责做好具体学习事宜。三、学习内容按照2024年度民主生活会的安排,把学习贯彻习近平新时代中国特色社会主义思想和党的二十届三中全会精神贯穿始终,组织学习习近平总书记关于党的建设的重要思想、关于党的自我革命的重要思想以及关于全面加强党的纪律建设的重要论述、关于全面深化改革的一系列新思想新观点新论断,学习领会习近平总书记最新重要讲话精神,深入学习贯彻习近平总书记视察天津重要讲话精神以及本部门本领域的重要讲话和重要指示批示精神,学习党章、《中国共产党纪律处分条例》和《中共中央办公厅关于推进党纪学习教育常态化长效化的意见》等。具体安排见学习日程安排表。四、学习方式学习班采取集中学习和个人自学相结合、研读原著与交流研讨相互结合的方式进行,切实把思想和行动统一到党中央决策部署上来,打牢开好民主生活会的思想基础。学习时间共计2天,其中1月X日为集中专题学习研讨,地点:会议室:1月X日安排自学。五、学习要求1.全体党委班子成员充分认识民主生活会前学习的重要性,要真正做到关上门、静下心、坐下来学习,排除各种干扰,以饱满的热情和严肃的态度,推动理论学习往深里走、往心里走、往实里走。2.在学习中,围绕加强党的纪律建设对于推动全面从严治党向纵深发展、维护党的团结统一、不断增强党的创造力凝聚力战斗力的重大意义,对于进一步全面深化改革、推进中国式现代化的重大意义等方面做重点研讨,各位党委班子成员要自觉撰写学习笔记、交流研讨材料。3.交流研讨要将学到的理论成果,紧密联系自身思想和工作实际,坚持问题导向,把自己摆进去、把职责摆进去、把工作摆进去,找差距、明方向、谈整改,坚决防止“空对空”,为2024年度民主生活会的顺利进行和取得实效奠定坚实基础。
喜欢就支持一下吧
点赞14 分享
相关推荐
评论 抢沙发

请登录后发表评论

    暂无评论内容