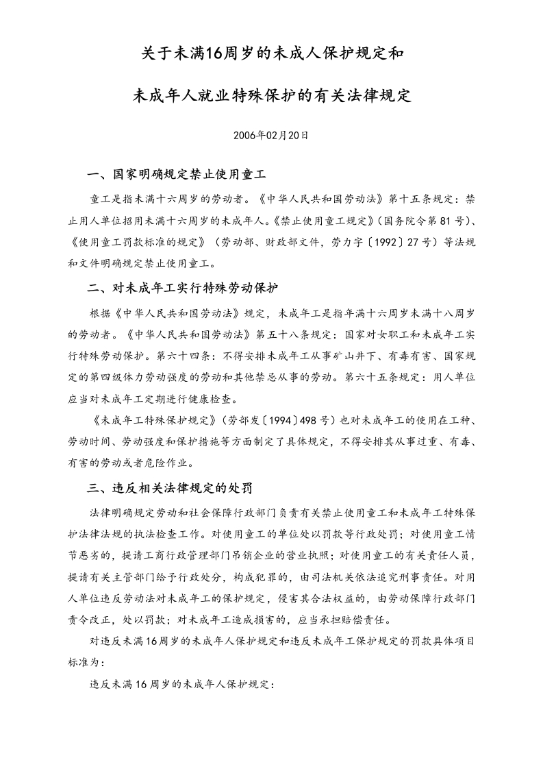
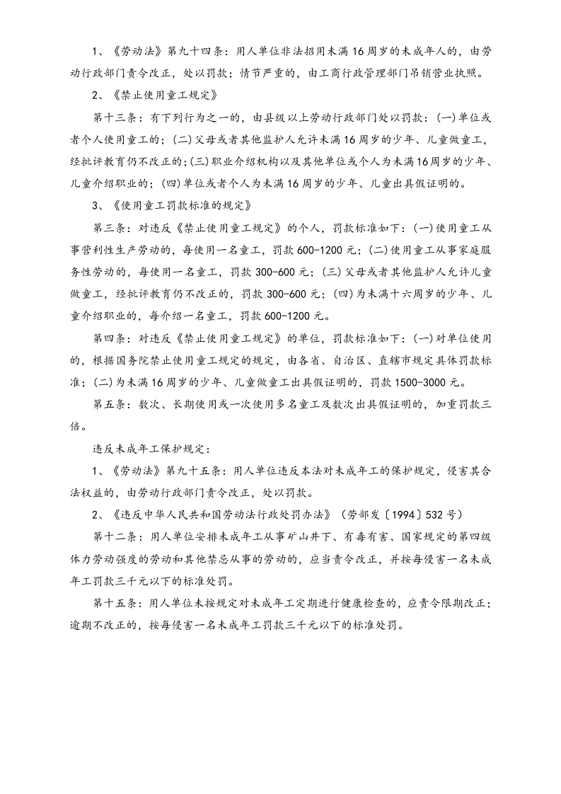
关于未满16周岁的未成人保护规定和未成年人就业特殊保护的有关法律规定-清单xmtt8811个月前发布关注私信30.50KB2页0536 第1页 / 共2页 第2页 / 共2页 已完成全部阅读,共2页 关于未满16周岁的未成人保护规定和未成年人就业特殊保护的有关法律规定-清单此内容为付费资源,请付费后查看¥1¥2会员服务免费立即购买您当前未登录!建议登陆后购买,可保存购买订单付费资源© 版权声明文章版权归作者所有,未经允许请勿转载。THE END劳务合同 喜欢就支持一下吧点赞6 分享QQ空间微博QQ好友海报分享复制链接收藏
暂无评论内容