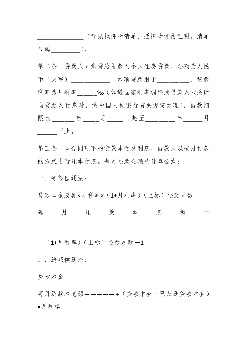
个人住房抵押担保借款合同xmtt8811个月前发布关注私信16.91KB6页04813 第1页 / 共6页 第2页 / 共6页 第3页 / 共6页 试读已结束,还剩3页,您可下载完整版后进行离线阅读 个人住房抵押担保借款合同此内容为付费资源,请付费后查看¥1会员服务免费立即购买您当前未登录!建议登陆后购买,可保存购买订单付费资源© 版权声明文章版权归作者所有,未经允许请勿转载。THE END借款协议 文本预览 个人住房抵押担保借款合同合同编号:借款人:电话:擗paidbegin#地址:邮编:贷款人:电话:地址:邮编:抵押人:电话:地址:邮编:经合同各方自愿平等协商,签订本合同,共同遵守以下条款:第一条借款人因购买自用住房需要,特向贷款人申请借款,借款人(抵押人)自愿以其有权处分的财产作为贷款抵押物抵押给贷款人,抵押物评估现值为共计人民币(大写) 查看更多 收起部分 喜欢就支持一下吧点赞13 分享QQ空间微博QQ好友海报分享复制链接收藏
暂无评论内容